

經網上核查、現場核查和專家評審,浙江省經濟和信息化廳現對2023年度軟件和集成電路企業核查結果進行公示(詳見附件),公示時間為5個工作日(從2024年10月22日至2024年10月29日止)。
如有異議,請在公示期內以實名書面形式提出意見,通過傳真、郵寄等方式反饋至浙江省經濟和信息化廳軟件與服務業處。書面意見請寫明依據并注明意見提出人的姓名、工作單位(蓋公章)、地址郵編和聯系方式等。
聯系電話:0571-87056293(軟件)
0571-87056913(集成電路)
傳 真:0571-87058111
監督電話:0571-87058252
聯系地址:杭州市體育場路479號1205室
郵政編碼:310007
附件:
附件1 2023年度享受所得稅優惠的軟件和集成電路企業核查結果
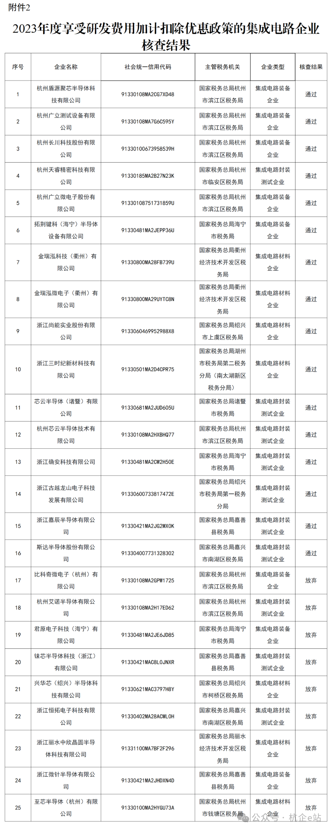
附件2 2023年度享受研發費用加計扣除優惠政策的集成電路企業核查結果